搜索
会员登录
|
会员注册
设为首页
|
加入收藏
|
在线留言
|
手机站
首页
信息公告
历史名人
当代名人
百渎杭氏
杭姓资料
话题交流
更多
文件下载
话题交流
1
2
3
信息公告
向无锡图书馆捐赠《杭氏宗谱》
《中华杭氏通谱》编纂构想
杭氏通谱编纂及字辈使用初步设想
榆林宗亲“爱心助学”活动
杭恽文化研究会杭氏宗谱交流研讨会在无锡召开
杭氏家祭、庆典活动现场(2019清明)
杭氏宗祠一场规范的家祭仪式
杭氏祠堂落成、宗谱颁发庆典现场照片
杭氏宗祠落成及宗谱颁谱典礼侧记
实景拍摄:杭氏宗祠 2019.4.5.
杭氏宗祠祭祖活动短视频选(二)
杭氏宗祠祭祖活动短视频选(一)
《杭氏宗谱》电子版下载
百渎杭氏宗谱13修电子版制作完成
关于宗谱需要尽快补充材料的重要通知
《杭氏宗谱续编》卷一新增内容征求意见
《百渎杭氏宗谱》诗文研究专题完成
杭氏宗祠照墙字样甄选 网上投票
资料下载:提供多种完整材料。
常务工作组第二次会议纪要
杭新南会长率队调研常州、无锡祠堂文化
修谱建祠,捐资捐物的说明
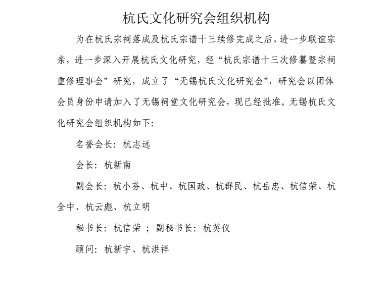
理事会等组织机构组成及任务
白氏、黄氏祠堂建设经验值得借鉴
《杭氏通讯》创刊词
《杭氏通讯》第一期提供下载
杭氏祠堂门头字样征询意见
《百渎杭氏宗谱》电子文档完成整理制作
《杭氏宗谱》续修(洛社支)填表说明
《杭氏宗谱》部分图片简介
关于召开首届理事会的通知
理事会等组织机构组成及任务
杭姓资料
更多
2023-09-21
内蒙古|杭玉林创造绿色奇迹
2023-08-24
杭姓资料选集(二)
2023-08-24
杭姓资料选集(一)
2018-03-07
《杭氏通讯》电子版下载
2017-12-01
杭氏宗祠重修上梁记
2017-11-19
四块破损的砖雕, 一段宗祠的历史
2017-10-16
重修双溪公祠堂记
2016-08-05
当代行政职务与明清官职对比
2016-08-05
清朝官员等级及名称
2016-05-23
杭氏郡望
2016-05-23
杭氏堂号
2016-05-23
杭姓宗祠通用对联
2016-05-23
敦本堂《夫椒柴泉杭氏宗谱》续修
标题
更多
2019-07-18
这个假期你是怎么度过的?
2019-07-18
国家统计局:上半年国内生产总值同比增长6.3%
2019-07-18
“收到农民报喜电话最激动” 老兵王成帮的绿色...
2019-07-18
网上抢红包要缴税了?官方解答来了
2019-07-18
全国进入防汛最关键时期
2019-07-18
关于认真学习贯彻习近平重要讲话的通知
公司新闻
公司新闻
电话直呼
在线留言
发送邮件
联系我们:
联系人:
杭新宇
职位:
网管
联系方式:
18921102221
手机:
18921102221
暂无内容
还可输入字符
250
(限制字符250)
您的姓名:
您的邮箱:
您的电话:
技术支持:
建站ABC
|
管理登录